恩捷股份的主要客户为国内外大型的锂电池生产

作者:易倍emc穆里尼奥官方  日期:2026-02-09  浏览:  来源:emc易倍下载

  作为功能性薄膜胶粘制品和涂布模切行业的风向标展会,定期发布相关产业链企业动态,行业趋势、前沿报告。

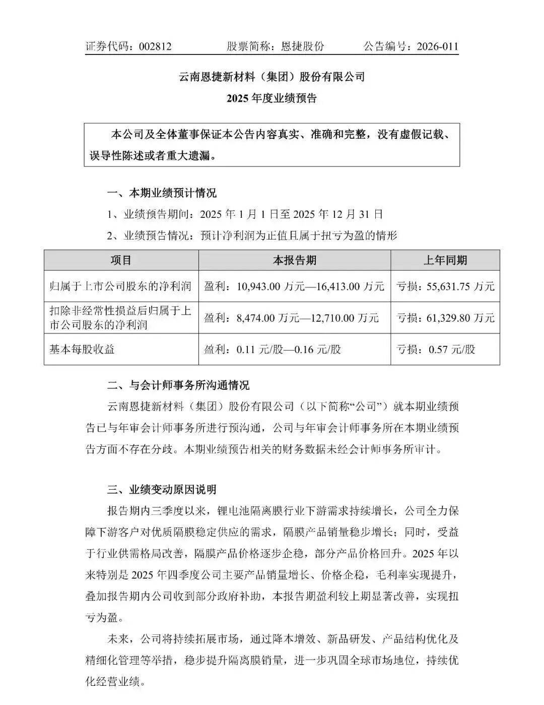
  1月29日,恩捷股份披露2025年度业绩预告,预计2025年度归母净利润1.09亿元-1.64亿元。

  预计2025年度扣除非经常性损益后归属于上市公司股东的净利润8,474万元-1.27亿元。

  公告称,报告期内三季度以来,锂电池隔离膜行业下游需求持续增长,公司全力保障下游客户对优质隔膜稳定供应的需求,隔膜产品销量稳步增长;同时,受益于行业供需格局改善,隔膜产品价格逐步企稳,部分产品价格回升。2025年以来特别是2025年四季度公司主要产品销量增长、价格企稳,毛利率实现提升,叠加报告期内公司收到部分政府补助,报告期盈利较上期显著改善,实现扭亏为盈。

  未来,公司将持续拓展市场,通过降本增效、新品研发、产品结构优化及精细化管理等举措,稳步提升隔离膜销量,进一步巩固全球市场地位,持续优化经营业绩。

  据2025年三季度业绩报告显示,第三季度,恩捷股份营收37.8亿元,同比增长40.98%,净利润679.08万元,同比下降95.55%;前三季度总营收95.4亿元,同比增长27.85%,净利润亏损8632.30万元,同比转亏。

  据其2025年半年报显示,恩捷股份主要产品可分为三类:膜类产品(锂电池隔离膜、BOPP 薄膜);包装印刷品(烟标和无菌包装);包装制品(特种纸、全息防伪电化铝及其他产品)。

  公司生产的锂电池隔离膜主要运用于新能源汽车锂电池制造领域、3C 类产品及储能领域;BOPP 膜主要应用于印刷、食品、化妆品等行业;无菌包装主要用于牛奶盒、饮料盒等;特种纸产品中镭射转移防伪纸主要用于烟标、化妆品盒、牙膏盒、药品盒等,直镀纸主要用作烟标内衬纸、巧克力等食品包装纸,涂布纸主要用于食品、医药、化妆品等行业。

  恩捷股份的主要客户为国内外大型的锂电池生产企业、食品饮料生产企业、塑料包装企业、印刷企业等。

  其中,恩捷股份湿法锂电池隔离膜产品的主要客户包括宁德时代、中创新航、国轩高科、亿纬锂能、比亚迪、孚能、力神等国内主流锂电池企业以及松下、LGES、某海外车企、ACC、Utium Cells等海外公司。

  恩捷股份的业绩反转,正是整个薄膜与胶带行业复苏向好的缩影。与此同时,功能性薄膜、胶粘带等细分领域同样迎来发展机遇,消费电子轻薄化、新能源汽车升级、光伏产业扩张等下游需求,正驱动高端功能性薄膜、耐电解液腐蚀胶带、光学胶带等产品技术创新与市场扩容,绿色合规与国产化替代政策更推动行业向高端化、绿色化转型。行业风口已至,精准对接方能抢占先机!作为全球薄膜与胶带行业的标杆展会 ——深圳国际薄膜与胶带展,将于 2026 年 10 月 27-29 日在深圳国际会展中心(宝安新馆)盛大举办。展会聚焦功能性薄膜、胶粘带、高性能材料、薄膜胶带加工设备、配套设备及配件全产业链,汇聚全球知名膜材企业、胶带制造商、涂布模切设备厂商、上下游原材料供应商及宁德时代、中创新航、国轩高科、亿纬锂能、比亚迪、孚能、力神、松下等终端采购商,打造集技术展示、商贸对接、趋势解读于一体的行业核心平台。

上一篇:瑞仪(广州)光电子器件有限公司

下一篇:绝对是2026年提升生活质量的智能好物